

广西北部湾银行2025年校园招聘启事
广西北部湾银行的前身是南宁市商业银行,成立于1997年3月。为顺应国家实施北部湾经济区开放开发战略,2008年10月以南宁市商业银行为基础改制设立广西北部湾银行,总部位于广西首府南宁市。目前已在南宁、桂林、柳州、北海、贵港、钦州、防城港、崇左、玉林、百色、梧州、河池、贺州等13个设区市和桂平、横州、凭祥等62个重点域设立了分支机构,在田东、宾阳、岑溪发起设立了3家村镇银行。全行共有一级分支机构14家,营业网点超360家,职工人数超5500人。资产总额超5000亿元,稳步迈入中型商业银行行列;存款余额超3600亿元,贷款余额超2800亿元,发展规模、效益、速度和质量协调并进,金融服务实体经济能力持续增强。
广西北部湾银行坚持以习 近平新时代中国特色社会主义思想为引领,深入贯彻落实党的二十大、二十届三中全会精神和习 近平总书记关于广西工作论述的重要要求,全面践行金融工作的政治性、人民性,主动顺应高质量发展新形势,倾力做好金融“五篇大文章”,与时俱进提出全力建设“六新北行”,领航高质量发展新征程,平衡发展与安全,努力朝着“建设国内一流精品银行、成为城乡居民首选银行”加速前进。作为“广西自己的银行”,北部湾银行牢记使命担当,深耕八桂,聚焦主责主业,贯彻落实党中央、自治区重大战略要求及各项决策部署,累计提供表内外融资逾2.9万亿元服务广西经济社会发展,从区外引进资金8500亿元以上,累计实现营业收入超650亿元、经营利润超420亿元、上缴税金超150亿元,以金融力量服务高质量发展。
凝心聚力,砥砺奋进,广西北部湾银行以实干出成绩,实现自我经营发展与服务经济双升共赢新局面。在2024年英国《银行家》杂志全球银行1000强排名中升至第317位,在中银协2024年度“陀螺”评价中综合排名位居城商行21强,是广西唯一上榜的城市商业银行。先后荣获“金融机构支持广西经济发展突出贡献奖”“全国银行业金融机构小微企业金融服务先进单位”“全国十佳城商行”“全国普法工作先进单位”“全国五四红旗团委”“中国地方金融十佳风控管理创新银行”“广西优秀企业”和“广西企业100强”“广西服务业50强”“广西地方税纳税百强”“服务八桂综合贡献奖”“全区脱贫攻坚先进集体”“广西企业文化建设示范基地”等荣誉。
现诚邀有志于金融事业的优秀毕业生加入,我们将提供具有竞争力的薪酬待遇、广阔的职业发展空间和卓越的企业文化,与您携手开拓美好未来!
一、招聘岗位及条件
(一)基本条件
1.境内外高等院校大学本科及以上学历的应届毕业生,原则上本科年龄在24周岁以下,硕士年龄在28周岁以下,博士年龄在30周岁以下。
2.境内高校毕业生须在2024年6月至2025年7月间毕业,取得国家教育部门认可的学历证、学位证;境外高校毕业生须在2024年6月至2025年7月间获得学历证、学位证,并获得由国家教育部留学服务中心出具的学历学位认证,金融财经、信息技术、数学、统计学、法学、小语种等各类专业。
3.身心健康、五官端正,符合《公务员录用体检通用标准(试行)》的相关规定。
4.有强烈的进取心和责任心,具有服务意识和奉献精神;诚实守信,勇于承担工作压力;具备良好的逻辑分析能力、文字综合能力、团队协作能力和沟通能力;认同广西北部湾银行企业文化。
5.符合广西北部湾银行亲属回避的有关规定。
6.符合监管部门有关银行业从业人员的要求。
7.遵纪守法,诚实守信,品行端正,无不良记录。
8.应聘人员应对所填报的信息及提供的资料真实性、完整性负责,凡提供虚假材料,伪造、变造有关证件、材料、信息,或不符合招聘条件的,我行有权随时取消应聘人员资格或录用资格,已签订就业协议的解除就业协议。
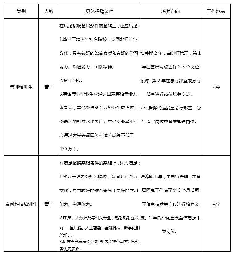
(二)招聘岗位说明


(三)福利待遇
我行提供广西当地金融行业具有竞争力的薪酬,广阔的发展空间、科学的职业规划、系统的培训、广西专属节假日福利、十险两金、通讯补贴、交通补贴、生日问候、员工关爱、营养餐厅、带薪年假、健康体检、丰富多彩的文体活动等福利待遇。
二、招聘程序
报名、简历筛选、初面、线上测评、二面、体检+资格复核、录用。
三、简历投递时限及通道
(一)投递时限
即日起至11月23日止。
(二)投递通道
现场报名:参加线下校园宣讲会,现场投递相关应聘信息,宣讲站点敬请关注通知。
网上报名:请登录广西北部湾银行2025年校园招聘主页(网址:https://zhaopin.bankofbbg.com/),按要求在线填写并提交相关应聘信息
四、注意事项
(一)应聘者须准确、完整填写应聘信息,保证信息真实性;如与事实不符,我行有权取消其应聘、录用资格。
(二)招聘过程中,我行将通过应聘者填写的联系方式(手机、电子邮件)与本人联系,请确保准确填写并保持通讯畅通。
(三)本次招聘启事在广西北部湾银行官方网站、广西人才网、智联招聘网刊登,委托智联招聘协助本次校园招聘工作,未成立或委托任何考试中心、命题中心等类似机构,从未编辑出版过任何招聘考试参考资料。校园招聘过程中,我行及委托机构不会向应聘者收取任何费用,请提高警惕,谨防受骗。
(四)应聘者每人只限报一个岗位,多报无效。
(五)未被列入参加考试者或录用人员的应聘材料,我们将代为保密,恕不退还。
(六)广西北部湾银行有权根据岗位需求变化和报名情况等因素,调整、取消个别岗位的招聘工作,对本次招聘享有最终解释权。
广阔舞台,成就无限梦想!期待您的加入!
热门校招









